高原低氧与胆囊结石发生机制的研究进展
作者:
通讯作者:
作者单位:

甘肃省甘南藏族自治州人民医院 外一科,甘肃 甘南 747000

作者简介:

闫申辉,甘肃省甘南藏族自治州人民医院主治医师,主要从事普通外科、胸外科方面的研究。

基金项目:

甘肃省自然科学基金资助项目(22JR5RA949);甘南州重点科技计划基金资助项目(2023JY2SZ005)。


Research progress on the mechanisms linking high-altitude hypoxia and gallbladder stone formation
Author:
Affiliation:

The First Department of Surgery, Gan Nan Prefecture People's Hospital, Gannan, Gansu 747000, China

Fund Project:

  • 摘要
  • |
  • 图/表
  • |
  • 访问统计
  • |
  • 参考文献
  • |
  • 相似文献
  • |
  • 引证文献
  • |
  • 资源附件
  • |
  • 音频文件
  • |
  • 视频文件
    摘要:

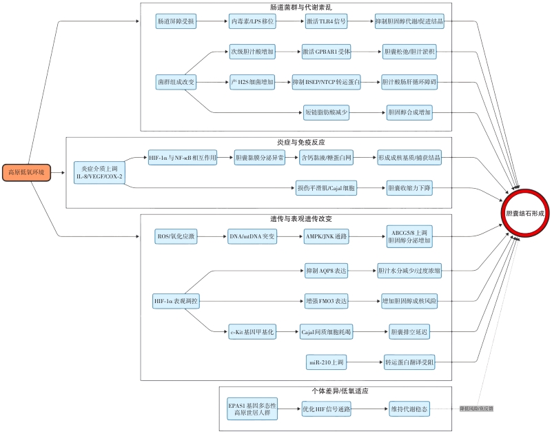
    高原地区低氧环境被认为是影响人体代谢与疾病谱的重要环境因素。近年来流行病学研究发现,高海拔地区胆囊结石患病率明显高于平原地区,但其潜在机制尚未完全阐明。研究提示,高原低氧可能通过多种途径参与胆囊结石形成,包括影响肝脏脂质与胆固醇代谢、改变胆汁成分、降低胆囊收缩功能、破坏肠道菌群稳态及激活炎症反应等。此外,低氧还可通过氧化应激、DNA损伤及表观遗传调控等机制进一步促进成石过程。与此同时,高原人群对低氧的遗传适应性(如EPAS1等基因多态性)可能影响个体对胆囊结石的易感性。本文系统综述高原低氧与胆囊结石发生发展的研究进展,重点总结其在代谢调控、胆囊动力、肠道菌群及炎症-表观遗传调控等方面的可能机制,以期为高原地区胆囊结石的防治及相关研究提供参考。

    Abstract:

    Hypoxia at high altitude is an important environmental factor influencing human metabolism and disease patterns. Recent epidemiological studies have shown that the prevalence of gallbladder stones is significantly higher in high-altitude regions than in low-altitude areas, yet the underlying mechanisms remain incompletely understood. Emerging evidence suggests that high-altitude hypoxia may promote gallstone formation through multiple pathways, including alterations in hepatic lipid and cholesterol metabolism, changes in bile composition, impairment of gallbladder contractility, disruption of gut microbiota homeostasis, and activation of inflammatory responses. In addition, hypoxia-induced oxidative stress, DNA damage, and epigenetic regulation may further contribute to lithogenesis. Genetic adaptation to hypoxia, such as polymorphisms in EPAS1 and related genes, may also influence individual susceptibility to gallstone disease among high-altitude populations. This review summarizes current research progress on the relationship between high-altitude hypoxia and gallbladder stones, focusing on potential mechanisms involving metabolic regulation, gallbladder motility, gut microbiota alterations, and inflammatory-epigenetic pathways, with the aim of providing insights for prevention and future research on gallstone disease in high-altitude regions.

    图1 高原低氧促进胆囊结石形成的可能机制示意图Fig.1 Schematic illustration of the potential mechanisms underlying high-altitude hypoxia-induced gallstone formation
    参考文献
    相似文献
    引证文献
引用本文

闫申辉,孙晓冰,杨永林.高原低氧与胆囊结石发生机制的研究进展[J].中国普通外科杂志,2026,35(2):384-390.
DOI:10.7659/j. issn.1005-6947.250408

复制
文章指标
  • 点击次数:
  • 下载次数:
历史
  • 收稿日期:2025-07-22
  • 最后修改日期:2025-12-01
  • 录用日期:
  • 在线发布日期: 2026-04-09