基于凋亡和化疗相关基因的乳腺癌预后模型构建及PCDHB2在肿瘤干性中的作用
作者:
通讯作者:
作者单位:

中国医科大学附属盛京医院 肿瘤中心,辽宁 沈阳 110004

作者简介:

杨柳,中国医科大学附属盛京医院主管护师,主要从事乳腺癌防治相关方面的研究。

基金项目:


An apoptosis- and chemotherapy-related gene signature for prognosis prediction in breast cancer and the role of PCDHB2 in cancer stemness
Author:
Affiliation:

Department of Oncology, Shengjing Hospital of China Medical University, Shenyang 110004, China

Fund Project:

  • 摘要
  • |
  • 图/表
  • |
  • 访问统计
  • |
  • 参考文献
  • |
  • 相似文献
  • |
  • 引证文献
  • |
  • 资源附件
  • |
  • 音频文件
  • |
  • 视频文件
    摘要:

    背景与目的 乳腺癌是全球女性发病率最高的恶性肿瘤之一,化疗耐药和复发转移仍是影响患者长期生存的主要难题。细胞凋亡异常被认为是化疗耐药形成的重要机制,但凋亡和化疗相关基因在乳腺癌预后评估及耐药形成中的协同作用尚缺乏系统性研究。本研究旨在构建基于凋亡和化疗相关基因的多基因预后风险模型,并进一步探讨关键基因在乳腺癌肿瘤干性及化疗耐药中的潜在作用。方法 基于TCGA数据库获取乳腺癌转录组及临床数据,筛选凋亡和化疗相关差异表达基因。通过单因素Cox回归、LASSO回归及多因素Cox回归构建多基因预后风险模型,并采用时间依赖性ROC曲线、列线图及GEO外部数据集进行验证。同时分析风险评分与临床特征、免疫细胞浸润及化疗药物敏感性的关系。选取模型中的关键基因,通过细胞划痕、Transwell及Western blot实验验证其对乳腺癌细胞迁移、侵袭及肿瘤干性相关蛋白表达的影响。结果 共筛选出10个与乳腺癌预后显著相关的凋亡和化疗关键基因,成功构建预后风险模型。该模型在TCGA队列中对3、5年生存率的预测AUC分别为0.705和0.650,并在GEO外部验证队列中表现出良好的稳定性(3年AUC=0.741)。风险评分为乳腺癌患者的独立预后因素,并与晚期TNM分期、免疫抑制性细胞浸润增加及NU7441、氟达拉滨等化疗药物耐药显著相关。PCDHB2在高风险患者中高表达,其沉默可显著抑制MDA-MB-231细胞的迁移和侵袭能力,并下调干性相关蛋白SOX2的表达。结论 本研究构建了基于凋亡和化疗相关基因的多基因预后风险模型,可用于乳腺癌患者的风险分层和个体化生存预测。PCDHB2可能通过调控肿瘤细胞干性参与化疗耐药过程,具有潜在的临床转化价值,为乳腺癌耐药机制研究及精准治疗策略的制定提供了新的理论依据。

    Abstract:

    Background and Aims Breast cancer is the most prevalent malignancy among women worldwide, and chemotherapy resistance and tumor recurrence remain major obstacles to long-term survival. Dysregulation of apoptosis is considered a key mechanism underlying chemoresistance; however, the synergistic roles of apoptosis- and chemotherapy-related genes in prognostic stratification and drug resistance have not been fully elucidated. This study aimed to construct a multigene prognostic risk model based on apoptosis- and chemotherapy-related genes and to further investigate the role of the key gene in breast cancer stemness and chemoresistance.Methods Transcriptomic and clinical data of breast cancer patients were obtained from The Cancer Genome Atlas (TCGA). Differentially expressed apoptosis- and chemotherapy-related genes were identified, and a multigene prognostic risk model was constructed using univariate Cox regression, LASSO regression, and multivariate Cox regression analyses. The predictive performance of the model was evaluated by time-dependent ROC curves, nomograms, and an external GEO dataset. Associations between the risk score and clinical characteristics, immune cell infiltration, and chemotherapeutic drug sensitivity were further analyzed. Functional assays, including wound healing, Transwell invasion, and Western blot analyses, were performed to validate the biological role of the key gene in breast cancer cells.Results A prognostic signature comprising 10 apoptosis- and chemotherapy-related genes was established. The model demonstrated favorable predictive performance in the TCGA cohort, with AUC values of 0.705 and 0.650 for 3- and 5-year overall survival rate, respectively, and was further validated in an external GEO dataset (3-year AUC=0.741). The risk score was identified as an independent prognostic factor and was significantly associated with advanced TNM stage, increased infiltration of immunosuppressive cells, and resistance to chemotherapeutic agents, including NU7441 and fludarabine. PCDHB2 was highly expressed in high-risk patients, and its knockdown markedly inhibited migration and invasion of MDA-MB-231 cells while reducing the expression of the stemness-related protein SOX2.Conclusion This study established a robust multigene prognostic model based on apoptosis- and chemotherapy-related genes for risk stratification and personalized survival prediction in breast cancer. PCDHB2 may contribute to chemoresistance by regulating cancer stemness, highlighting its potential as a novel therapeutic target and providing new insights into breast cancer precision therapy.

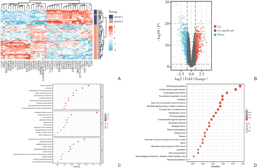
    图1 乳腺癌凋亡和化疗相关基因筛选及功能富集分析 A:差异基因的表达热图;B:差异表达火山图;C:GO富集分析;D:KEGG通路富集分析Fig.1 Screening and functional enrichment analysis of apoptosis- and chemotherapy-related genes in breast cancer A: Heatmap of differentially expressed genes; B: Volcano plot of differentially expressed genes; C: GO enrichment analysis; D: KEGG pathway enrichment analysis
    图2 预后基因筛选及预后模型构建与验证 A:103个预后基因的GO富集分析;B:103个预后基因的KEGG富集分析;C:LASSO系数筛选;D:LASSO回归变量轨迹图;E:10个关键基因的单因素Cox回归分析森林图;F:10个关键基因的多因素回归分析森林图;G:高、低风险组的生存曲线;H:预测模型的ROC曲线Fig.2 Identification of prognostic genes and construction and validation of the prognostic model A: GO enrichment analysis of 103 prognostic genes; B: KEGG enrichment analysis of 103 prognostic genes; C: LASSO coefficient profiles; D: LASSO regression variable trajectory plot; E: Forest plot of univariate Cox regression analysis for 10 key genes; F: Forest plot of multivariate Cox regression analysis for 10 key genes; G: Kaplan-Meier survival curves for high- and low-risk groups; H: Time-dependent ROC curves of the prognostic model
    图3 预后模型的可视化分析 A:风险因子图(从上至下分别为风险曲线图、生存状态散点图、风险热图);B:列线图;C:列线图的校准曲线Fig.3 Visualization and evaluation of the prognostic model A: Risk factor plot (from top to bottom: risk score distribution, survival status scatter plot, and heatmap of gene expression); B: Nomogram for predicting overall survival; C: Calibration curves of the nomogram
    图4 关键基因与临床特征的关系 A:单因素Cox回归分析森林图;B:多因素Cox回归分析森林图;C-D:PSCA和PCDHB2在不同的病理分期表达差异;E-G:IVL、NANOS1、ZNF443在不同年龄组的表达差异;H:PCDBH2在不同T分期的表达差异;I:PSCA在不同N分期的表达差异Fig.4 Associations between key genes and clinical characteristics A: Forest plot of univariate Cox regression analysis; B: Forest plot of multivariate Cox regression analysis; C-D: Expression differences of PSCA and PCDHB2 across pathological stages; E-G: Expression differences of IVL, NANOS1, and ZNF443 across age groups; H: Expression differences of PCDHB2 across T stages; I: Expression differences of PSCA across N stages
    图5 关键基因与免疫细胞及药敏性的关系 A-J:10个预后相关的关键基因与14种免疫细胞类型丰度的关系;K:免疫细胞相关性热图;L:高、低风险组对NU7441的敏感性的差异;M:高、低风险组对氟达拉滨的敏感性的差异Fig.5 Relationships between key genes, immune cell infiltration, and drug sensitivity A-J: Correlations between 10 prognostic genes and 14 immune cell types; K: Heatmap of correlations between immune cells and the prognostic model; L: Differences in predicted sensitivity to NU7441 between high- and low-risk groups; M: Differences in predicted sensitivity to fludarabine between high- and low-risk groups
    图6 GEO数据库验证 A:预后风险模型的Kaplan-Meier曲线;B:预后风险模型的ROC曲线Fig.6 External validation of the prognostic model using the GEO dataset A: Kaplan-Meier survival curves based on the prognostic risk model; B: Time-dependent ROC curves of the prognostic model
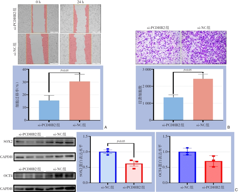
    图7 PCDHB2对乳腺癌MDA-MB-231细胞功能的影响 A:细胞迁移实验;B:细胞侵袭实验;C:SOX2与OCT4的蛋白表达检测Fig.7 Effects of PCDHB2 on the biological behavior of MDA-MB-231 breast cancer cells A: Wound healing assay; B: Transwell invasion assay; C: Western blot analysis of SOX2 and OCT4 protein expression
    参考文献
    相似文献
    引证文献
引用本文

杨柳,代阳阳,王雅文,张元元.基于凋亡和化疗相关基因的乳腺癌预后模型构建及PCDHB2在肿瘤干性中的作用[J].中国普通外科杂志,2025,34(11):2368-2379.
DOI:10.7659/j. issn.1005-6947.250298

复制
文章指标
  • 点击次数:
  • 下载次数:
历史
  • 收稿日期:2025-05-29
  • 最后修改日期:2025-11-23
  • 录用日期:
  • 在线发布日期: 2025-12-27