巨噬细胞富集lncRNA CCL3-AS1在颈动脉斑块不稳定中的表达及作用机制
作者:
通讯作者:
作者单位:

中南大学湘雅医院 心血管内科/湘雅冠脉循环研究中心/国家老年疾病临床医学研究中心,湖南 长沙 410008

作者简介:

王思婷,中南大学湘雅医院硕士研究生,主要从事血管衰老相关疾病的机制与干预方面的研究(

基金项目:

湖南省自然科学基金青年基金资助项目(2023JJ41010)。


Expression and mechanistic role of macrophage-enriched lncRNA CCL3-AS1 in carotid plaque instability
Author:
Affiliation:

Department of Cardiovascular Medicine Xiangya Hospital, Central South University/Center of Coronary Circulation/National Clinical Research Center for Geriatric Disorders, Changsha 410008, China

Fund Project:

  • 摘要
  • |
  • 图/表
  • |
  • 访问统计
  • |
  • 参考文献
  • |
  • 相似文献
  • |
  • 引证文献
  • |
  • 资源附件
  • |
  • 音频文件
  • |
  • 视频文件
    摘要:

    背景与目的 颈动脉斑块不稳定性是缺血性脑卒中发生的重要病理基础,寻找关键分子标志物以评估斑块稳定性具有重要临床意义。近年来的研究强调了长链非编码RNA(lncRNA)在斑块稳定性中的重要调控作用和预警价值。笔者前期对人颈动脉稳定和不稳定斑块组织进行全转录组测序,发现lncRNA 趋化因子3反义RNA 1(CCL3-AS1)在不稳定斑块中高表达,可能与斑块稳定性密切相关。因此,本研究进一步扩大斑块组织样本量验证,并探讨CCL3-AS1对颈动脉斑块稳定性的影响及分子机制。方法 收集颈动脉内膜剥脱术患者的斑块组织,HE和天狼星红等病理染色方法将其分为稳定斑块组和不稳定斑块组(n=15/组),采用qRT-PCR对候选的差异lncRNA CCL3-AS1的表达进行验证。用RNA原位杂交联合免疫荧光技术确定其在斑块组织中的定位及与巨噬细胞的共表达关系。体外实验中,通过慢病毒或反义寡核苷酸(ASO)分别上调或敲低THP1来源巨噬细胞中CCL3-AS1表达,检测炎症因子及基质金属蛋白酶(MMP)的变化。体内通过载脂蛋白E敲除(ApoE-/-)小鼠右颈动脉串联结扎构建不稳定斑块模型,并局部过表达CCL3-AS1,评估其对斑块形态、炎性巨噬细胞浸润及MMP-9表达的影响。进一步基于catRAPID omics v2.1平台进行生物信息学预测,筛选CCL3-AS1潜在结合蛋白,并结合RNA稳定性实验与RNA结合蛋白免疫沉淀(RIP)实验,验证其调控MMP-9表达的机制。结果 结果显示,CCL3-AS1在不稳定颈动脉斑块中呈明显高表达,并主要定位于斑块中巨噬细胞的胞浆。体外实验显示,CCL3-AS1过表达可明显上调巨噬细胞中MCP-1、TNF-α、IL-1β、iNOS及MMP-9的表达,敲低则相反。在ApoE-/-小鼠的颈动脉不稳定斑块模型中,CCL3-AS1过表达诱导斑块纤维帽破裂、炎性巨噬细胞聚集及MMP-9分泌增强,促进斑块不稳定。共表达分析提示CCL3-AS1与MMP-9表达高度相关(r=0.89,P=0.001),RNA稳定性实验显示其可延缓MMP-9 mRNA降解。生物信息学预测发现CCL3-AS1可能与hnRNP-K蛋白结合,RIP实验和组织FISH共定位进一步证实该相互作用,提示CCL3-AS1通过与hnRNP-K结合增强MMP-9 mRNA稳定性,进而促进其表达。结论 lncRNA CCL3-AS1作为巨噬细胞中富集的炎症调控因子,可能通过hnRNP-K介导的MMP-9表达促进颈动脉斑块不稳定,为缺血性脑卒中的早期干预和分子分型提供潜在靶点。

    Abstract:

    Background and Aims Carotid plaque instability is a critical pathological basis for ischemic stroke. Identifying key molecular markers to evaluate plaque stability has important clinical implications. Recent studies have emphasized the regulatory roles and predictive value of long non-coding RNAs (lncRNAs) in plaque stability. In our previous transcriptome sequencing analysis of human stable and unstable carotid plaques, we identified lncRNA C-C motif chemokine ligand 3 antisense RNA 1(CCL3-AS1) as significantly upregulated in unstable plaques, suggesting a potential association with plaque instability. Therefore, this study aimed to validate CCL3-AS1 expression in an expanded plaque sample cohort and to explore its role and underlying molecular mechanism in carotid plaque destabilization.Methods Carotid plaque specimens were obtained from patients undergoing carotid endarterectomy and classified into stable and unstable groups (n=15 per group) based on HE and Sirius red staining. qRT-PCR was used to validate the expression of candidate lncRNA CCL3-AS1. The localization and co-expression of CCL3-AS1 with macrophages in plaques were determined by RNA fluorescence in situ hybridization (FISH) combined with immunofluorescence staining. In vitro, THP1-derived macrophages were transduced with lentivirus or treated with antisense oligonucleotides (ASO) to overexpress or knock down CCL3-AS1, respectively, and the expression levels of inflammatory cytokines and matrix metalloproteinases (MMPs) were assessed. In vivo, an unstable carotid plaque model was established by tandem ligation of the right carotid artery in apolipoprotein E-deficient (ApoE-/-) mice, followed by local overexpression of CCL3-AS1. The effects on plaque morphology, macrophage infiltration, and MMP-9 expression were evaluated. Additionally, bioinformatic prediction using the catRAPID v2.1 omics platform was performed to identify potential RNA-binding proteins interacting with CCL3-AS1. RNA stability assays and RNA-binding protein immunoprecipitation (RIP) were conducted to verify the regulatory mechanism of MMP-9 expression.Results CCL3-AS1 was significantly upregulated in unstable carotid plaques and was predominantly localized to the cytoplasm of plaque-infiltrating macrophages. In vitro, overexpression of CCL3-AS1 markedly increased the expression of MCP-1, TNF-α, IL-1β, iNOS, and MMP-9 in macrophages, whereas knockdown had the opposite effect. In the ApoE-/- mouse model of unstable carotid plaques, CCL3-AS1 overexpression led to fibrous cap rupture, increased infiltration of pro-inflammatory macrophages, enhanced MMP-9 secretion, and promoted plaque instability. Co-expression analysis revealed a strong correlation between CCL3-AS1 and MMP-9 expression (r=0.89, P=0.001). RNA stability assays demonstrated that CCL3-AS1 delayed the degradation of MMP-9 mRNA. Bioinformatic prediction identified heterogeneous nuclear ribonucleoprotein K (hnRNP-K) as a potential binding partner of CCL3-AS1. RIP and FISH co-localization confirmed the interaction, suggesting that CCL3-AS1 enhances MMP-9 mRNA stability through binding to hnRNP-K, thereby promoting its expression.Conclusion As a macrophage-enriched inflammatory lncRNA, CCL3-AS1 may promote carotid plaque instability by enhancing MMP-9 expression via hnRNP-K-mediated mRNA stabilization. This lncRNA represents a potential molecular target for early intervention and stratification of ischemic stroke.

    图1 CCL3-AS1在人颈动脉不稳定斑块中高表达 A:人颈动脉稳定斑块(n=5)和不稳定斑块组织(n=5)全转录组测序中差异lncRNA热图(FC>1,FPKM>1),及在测序样本中使用qRT-PCR验证CCL3-AS1表达水平;B:扩大样本(n=15/组)后使用qRT-PCR验证CCL3-AS1表达水平;C:CCL3-AS1基因组结构Fig.1 High expression of CCL3-AS1 in human unstable carotid plaques A: Heatmap of differentially expressed lncRNAs (FC>1, FPKM>1) from whole transcriptome sequencing of human stable (n=5) and unstable carotid plaques (n=5), along with qRT-PCR validation of CCL3-AS1 expression in the sequencing samples; B: qRT-PCR validation of CCL3-AS1 expression in an expanded cohort (n=15 per group); C: Genomic structure of CCL3-AS1
    图2 CCL3-AS1高度富集于人颈动脉不稳定斑块的巨噬细胞中 A:人颈动脉不稳定斑块的HE和天狼星红染色;B:RNA FISH显示CCL3-AS1在人颈动脉斑块中的原位表达情况;C:CCL3-AS1富集在斑块巨噬细胞中;D:不同血管细胞中CCL3-AS1的表达水平;E:RNA FISH显示CCL3-AS1在单核细胞和巨噬细胞中的原位表达情况Fig.2 CCL3-AS1 is highly enriched in macrophages within human unstable carotid plaques A: HE and Sirius red staining of human unstable carotid plaques; B: RNA FISH showing the in situ expression of CCL3-AS1 in carotid plaque tissue; C: CCL3-AS1 is enriched in macrophages within the plaques; D: Expression levels of CCL3-AS1 in different vascular cell types; E: RNA FISH showing the in situ expression of CCL3-AS1 in monocytes and macrophages
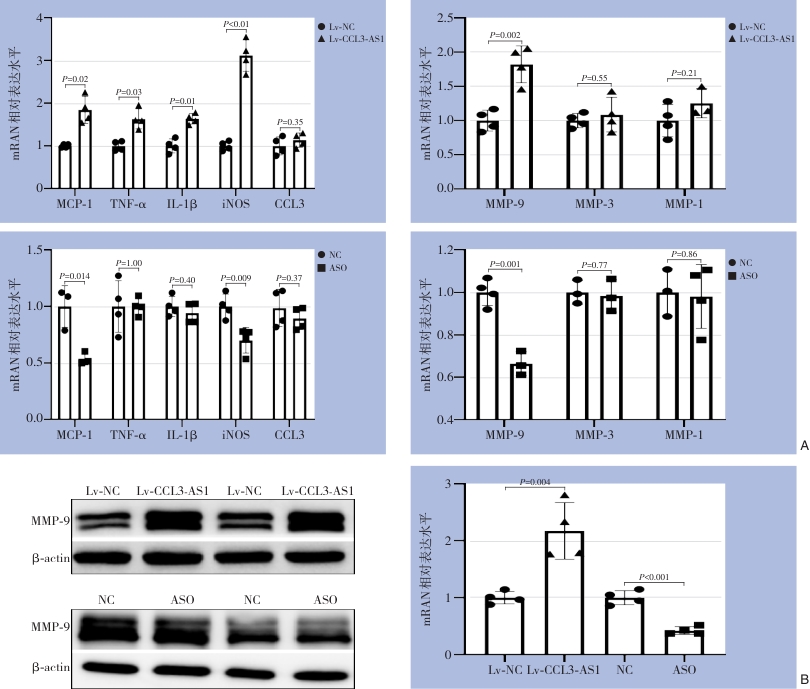
    图3 CCL3-AS1促进巨噬细胞炎症反应和MMP-9表达 A:在过表达或敲低CCL3-AS1的THP1来源巨噬细胞中,qRT-PCR检测炎症因子和MMP基因的表达水平;B:Western blot检测MMP-9蛋白水平Fig.3 CCL3-AS1 promotes inflammatory responses and MMP-9 expression in macrophages A: Expression levels of inflammatory cytokines and MMP genes detected by qRT-PCR in THP1-derived macrophages with CCL3-AS1 overexpression or knockdown; B: MMP-9 protein levels detected by Western blot
    图4 CCL3-AS1促进小鼠颈动脉斑块不稳定 A:小鼠颈动脉斑块不稳定模型构建流程图;B:小鼠颈动脉Ⅱ段Masson染色;C:小鼠颈动脉免疫荧光染色(F4/80代表巨噬细胞,iNOS代表炎性巨噬细胞)Fig.4 CCL3-AS1 promotes carotid plaque instability in mice A: Schematic diagram of the mouse unstable carotid plaque model construction; B: Masson staining of the second segment of the mouse carotid artery; C: Immunofluorescence staining of the mouse carotid artery (F4/80 indicates macrophages, and iNOS indicates pro-inflammatory macrophages)
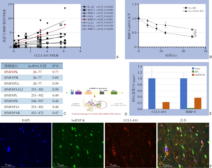
    图5 CCL3-AS1可能通过与hnRNP-K蛋白结合增强MMP-9 mRNA稳定性 A:基于颈动脉转录组测序数据(n=10),进行CCL3-AS1与炎症及MMP基因的共表达分析;B:CCL3-AS1对MMP-9 mRNA稳定性的影响;C:使用catRAPID omics v2.1预测CCL3-AS1相互作用蛋白;D:hnRNP-K蛋白结构以及与CCL3-AS1结合示意图;E:RIP实验证实CCL3-AS1与hnRNP-K和MMP-9 mRNA存在相互作用;F:人颈动脉斑块hnRNP-K免疫荧光染色和CCL3-AS1 RNA FISHFig.5 CCL3-AS1 may enhance MMP-9 mRNA stability by binding to hnRNP-K protein A: Co-expression analysis of CCL3-AS1 with inflammation-related and MMP genes based on carotid artery transcriptome sequencing data (n=10); B: Effect of CCL3-AS1 on MMP-9 mRNA stability; C: Prediction of CCL3-AS1 interacting proteins using catRAPID omics v2.1; D: Structure of hnRNP-K protein and schematic diagram of its binding with CCL3-AS1; E: RIP assay confirming interactions among CCL3-AS1, hnRNP-K, and MMP-9 mRNA; F: Immunofluorescence staining of hnRNP-K and RNA FISH of CCL3-AS1 in human carotid artery plaques
    表 1 引物序列表Table 1 Primer information
    参考文献
    相似文献
    引证文献
引用本文

王思婷,谢和健,杨淑均,谢伟.巨噬细胞富集lncRNA CCL3-AS1在颈动脉斑块不稳定中的表达及作用机制[J].中国普通外科杂志,2025,34(6):1196-1208.
DOI:10.7659/j. issn.1005-6947.250071

复制
文章指标
  • 点击次数:
  • 下载次数:
历史
  • 收稿日期:2025-02-13
  • 最后修改日期:2025-06-10
  • 录用日期:
  • 在线发布日期: 2025-08-01