磷酸丝氨酸磷酸化酶在肝细胞癌中的表达及其促进增殖和转移的作用机制
作者:
通讯作者:
作者单位:

1.达州职业技术学院,四川 达州 635000;2.达州职业技术学院附属医院 外科,四川 达州 635000;3.中国人民解放军空军军医大学第二附属医院 肿瘤科,陕西 西安 710038

作者简介:

王可,达州职业技术学院讲师,主要从事传染病学方面的研究。

基金项目:


Expression of phosphoserine phosphorylase in hepatocellular carcinoma and the mechanisms for its promoting proliferation and metastasis
Author:
Affiliation:

1.Dazhou Vocational and Technical College, Dazhou, Sichuan 635000, China;2.Department of Surgery, Affiliated Hospital of Dazhou Vocational and Technical College, Dazhou, Sichuan 635000, China;3.Department of Oncology, the Second Affiliated Hospital of PLA Air Force Military Medical University, Xi'an 710038, China

Fund Project:

  • 摘要
  • |
  • 图/表
  • |
  • 访问统计
  • |
  • 参考文献
  • |
  • 相似文献
  • |
  • 引证文献
  • |
  • 资源附件
  • |
  • 音频文件
  • |
  • 视频文件
    摘要:

    背景与目的 磷酸丝氨酸磷酸化酶(PSPH)在多种肿瘤中表达上调,发挥促进肿瘤生长和转移的作用,但其在肝细胞癌(HCC)中的作用尚未完全清楚。因此,本研究旨在探讨PSPH在HCC中的表达与作用及其作用机制。方法 分别用Western blot和qRT-PCR检测PSPH在HCC组织和癌旁组织中以及不同HCC细胞株(HepG2、Huh-7、HCCLM3)与正常肝细胞株(HL-7702)中的表达。HepG2细胞过表达或敲低PSPH后,分别用CCK-8、EdU染色、Transwell侵袭实验及Western blot法检测PSPH对HepG2细胞增殖、侵袭以及细胞增殖标记蛋白CCND1和Ki-67表达的变化;同时,用Western blot法检测自噬相关蛋白LC3-II/LC3-I、p62以及侵袭相关蛋白MMP-9的表达,用免疫荧光法检测p65蛋白入核情况。结果 与癌旁组织比较,HCC组织中PSPH蛋白的表达明显上调;与正常肝细胞比较,各HCC细胞株中的PSPH基因的表达明显升高(均P<0.05)。过表达PSPH后,HepG2细胞的增殖和侵袭能力明显增强,CCND1和Ki-67的表达明显上调,LC3-II/LC3-I表达上调而p62表达下调,p65蛋白核转位明显增加,MMP-9表达明显上调(均P<0.05);敲低PSPH后,HepG2细胞的上述指标均呈相反变化(均P<0.05)。NF-κB通路抑制剂能抑制过表达PSPH对p65入核的促进作用和对MMP-9的上调作用,而NF-κB通路激动剂能逆转敲低shikonin对p65入核的抑制作用和对MMP-9的下调作用(均P<0.05)。结论 TNF-α在HCC中表达上调,PSPH高表达能增强HCC细胞增殖与转移能力,其作用机制可能涉及对自噬的抑制作用以及对NF-κB/MMP-9信号通路的活化作用。

    Abstract:

    Background and Aims Phosphoserine phosphorylase (PSPH) has been reported to be upregulated in multiple types of cancer and have a promoting effect on tumor growth and metastasis. However, its exact role in hepatocellular carcinoma (HCC) is largely unknown. Therefore, this study was conducted to investigate the expression and action of PSPH in HCC, and to explore the potential mechanism.Methods The expressions of PSPH in HCC and adjacent tissue as well as in different HCC cell lines (HepG2, Huh-7, HCCLM3) and normal hepatic cell line (HL-7702) were detected by Western blot and qRT-PCR, respectively. In HepG2 after overexpression or knock down of PSPH, the changes in proliferation and invasion abilities, and the expressions of proliferation markers CCND1 and Ki-67 were determined by CCK-8, EdU and Transwell invasion assays and Western blot, respectively. Meanwhile, the expressions of autophagy-related proteins LC3-II/LC3-I and p62 as well as invasion-associated protein MMP-9, and nuclear translocation of the p65 submit were detected by Western blot and immunofluorescence staining, respectively.Results The PSPH protein expression was significantly up-regulated in HCC tissue compared with adjacent tissue, and the PSPH gene expressions were significantly increased in each HCC cell line compared with normal hepatic cells (all P<0.05). In HepG2 cells after PSPH overexpression, the proliferation and invasion abilities were significantly enhanced, and the expressions of CCND1 and Ki-67 proteins were significantly up-regulated, with increased LC3-II/LC3-I expression and decreased p62 expression as well as enhanced p65 nuclear translocation and up-regulated MMP-9 expression (all P<0.05); in HepG2 cells after PSPH knockdown, the totally opposite changes in these parameters were observed (all P<0.05). The effects of p65 nuclear translocation promotion and MMP-9 up-regulation by PSPH overexpression were inhibited by NF-κB pathway inhibitor shikonin, and the effects of p65 nuclear translocation inhibition and MMP-9 down-regulation by PSPH knockdown were reversed by NF-κB pathway agonist TNF-α (all P<0.05).Conclusion PSPH expression is increased in HCC and high PSPH expression can strengthen the proliferation and metastasis abilities of HCC cells. The action mechanism may be probably associated with its suppressing autophagy and activating NF-κB/MMP-9 signaling pathway.

    表 1 Table 1
    图1 PSPH在组织和细胞的表达 A:Western blot检测PSPH在HCC患者组织和癌旁组织中的表达;B:qRT-PCR检测PSPH在HCC细胞系(HepG2,Huh-7,HCCLM3)及人正常肝细胞系(HL-7702)中的表达Fig.1 PSPH expressions in tissue and cells A: PSPH expressions in HCC and adjacent tissue determined by Western blot analysis; B: PSPH expressions in HCC cell lines (HepG2, Huh-7, HCCLM3) and normal hepatic cell line (HL-7702) determined by qRT-PCR method
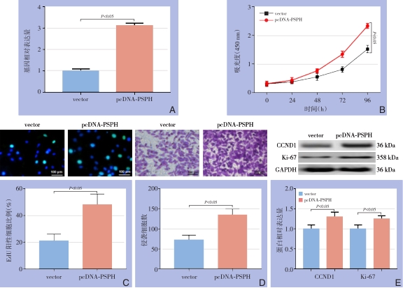
    图2 PSPH过表达对HepG2细胞增殖和转移的影响 A:qRT-PCR检测转染pcDNA-PSPH后的转染效率;B:CCK-8法测定转染后不同时间点细胞增殖情况;C:EdU法测定HepG2细胞增殖;D:Transwell细胞侵袭实验测定细胞侵袭;E:CCND1和Ki-67蛋白水平的检测Fig.2 Influence of PSPH overexpression on proliferation and metastasis of HepG2 cells A: Transfection efficiency of pcDNA-PSPH transfection determined by qRT-PCR; B: Proliferation activities at different time points determined by CCK-8 assay; C: Proliferation of HepG2 cells determined by EdU assay; D: Cell invasion ability determined by Transwell assay; E: Determination of CCND1 and Ki-67 protein expressions
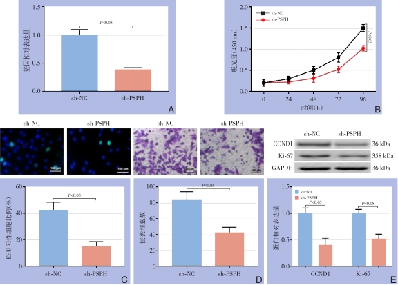
    图3 敲低PSPH对HepG2细胞增殖和转移的影响 A:qRT-PCR检测转染PSPH shRNA后的PSPH表达;B:CCK-8法测定转染后不同时间点细胞增殖情况;C:EdU法测定HepG2细胞增殖;D:Transwell细胞侵袭实验测定细胞侵袭;E:CCND1和Ki-67蛋白水平的检测Fig.3 Influence of PSPH knockdown on proliferation and metastasis of HepG2 cells A: PSPH expression after transfection of PSPH shRNA determined by qRT-PCR; B: Proliferation activities at different time points determined by CCK-8 assay; C: Proliferation of HepG2 cells determined by EdU assay; D: Cell invasion ability determined by Transwell assay; E: Determination of CCND1 and Ki-67 protein expressions
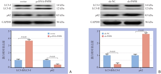
    图4 PSPH对HepG2细胞自噬的影响 A:过表达PSPH后相关蛋白的表达;B:敲低PSPH后相关蛋白的表达Fig.4 Effect of PSPH on autophagy in HepG2 cells A: Expressions of autophagy-related proteins after PSPH overexpression; B: Expressions of autophagy-related proteins after PSPH knockdown
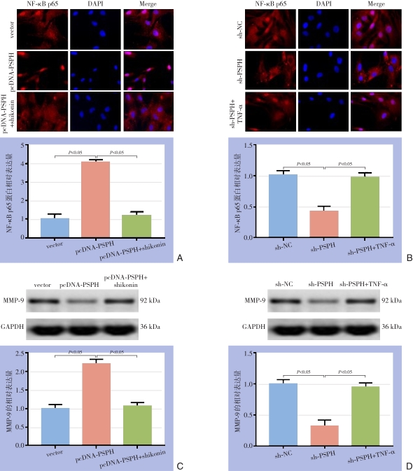
    图5 PSPH对NF-κB/MMP-9信号通路的影响 A-B:免疫荧光检测PSPH过表达或敲低后p65亚单位核转位情况;C-D:Western blot 检测PSPH过表达或敲低后MMP-9的表达水平Fig.5 Effect of PSPH on NF-κB/MMP-9 pathway A-B: Nuclear translocation of the p65 submit after PSPH overexpression or knockdown determined by fluorescence staining; C-D: Expression levels of MMP-9 after PSPH overexpression or knockdown determined by Western blot analysis
    参考文献
    相似文献
    引证文献
引用本文

王可,李建波,曹晓菲.磷酸丝氨酸磷酸化酶在肝细胞癌中的表达及其促进增殖和转移的作用机制[J].中国普通外科杂志,2022,31(2):190-198.
DOI:10.7659/j. issn.1005-6947.2022.02.007

复制
文章指标
  • 点击次数:
  • 下载次数:
历史
  • 收稿日期:2021-06-03
  • 最后修改日期:2022-01-24
  • 录用日期:
  • 在线发布日期: 2022-03-04